As Regras para Autorização Gerencial fazem parte da rotina de Autorizador Gerencial e servem para restringir pagamentos e autorizações de compras, sendo possível limitar às autorizações por faixa de valor e determinar uma “hierarquia” de autorizações, para que a empresa tenha um controle mais rígido em relação às compras e contas a pagar.
Modelo Operacional
Configuração Necessária
Títulos a Pagar
- Acesse o Configurador Bimer, em Financeiro/ Opções/ A pagar/ Cadastro de título.
- Habilite a opção Trabalhar com autorizador gerencial para contas a pagar para habilitar no aplicativo Cadastro de usuários a opção Possui permissão para autorizar o cadastro manual de títulos a pagar no Cadastro do usuário / Configurações do usuário / Autorizador gerencial / Contas a pagar.
(Opcional) Marque a opção Trabalhar com autorizador gerencial por regra com níveis para contas a pagar para que o sistema Contas a Pagar recupere as regras cadastradas no Configurador Bimer em Geral/ Outros Cadastros/ Regras para autorizador gerencial. Assim, as faixas de valores não serão mais utilizadas do Cadastro de usuários.
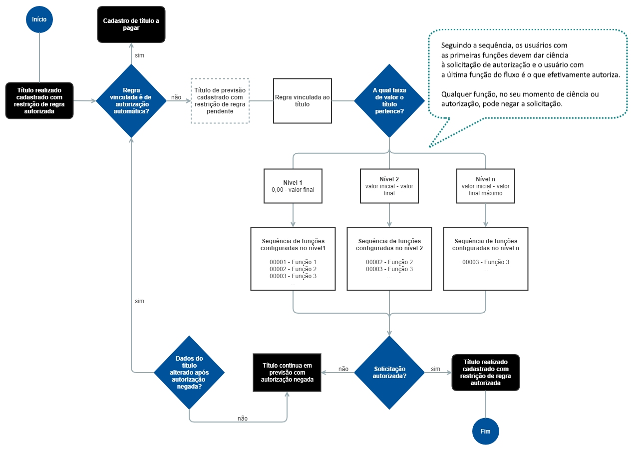
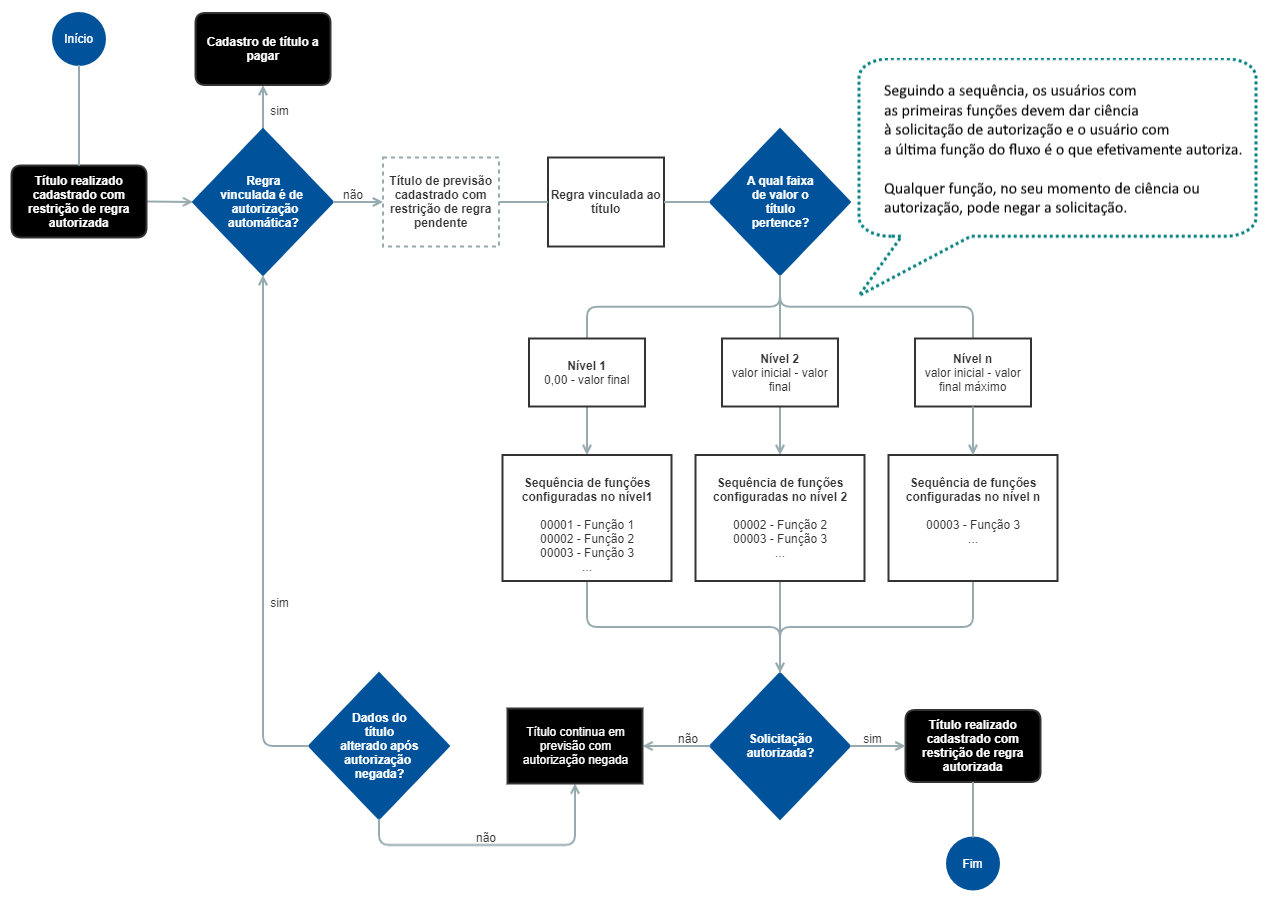
Só é possível ter uma regra com autorização automática cadastrada e ela será utilizada como padrão para criar títulos de outros sistemas.
- (Opcional) Marque a opção Enviar e-mail de títulos a pagar aguardando autorização para usuário com permissão de acesso para notificar os usuários que possuem permissão para autorizar pagamentos através da rotina de autorização gerencial. Nesta rotina, será realizado o envio de e-mail aos usuários com permissão para autorizar títulos a pagar, informando sobre a solicitação de autorização por:
- Restrição por valor: sempre que um usuário sem permissão para autorizar títulos a pagar realizar o cadastro ultrapassando a faixa de valor.
- Restrição por regra: sempre que um usuário realizar o cadastro do título a pagar informando uma regra que não seja de autorização automática será enviado o e-mail a cada solicitação de nova autorização.
Restrição por orçamento: sempre que um usuário realizar um cadastro de título a pagar que o valor ultrapasse o orçamento mensal da natureza de lançamento informada.
- Restrição por valor: sempre que um usuário sem permissão para autorizar títulos a pagar realizar o cadastro ultrapassando a faixa de valor.
Clique em Gravar.
Pedidos de Compra
- Acesse o Configurador Bimer, em Estoque/ Opções/ Compras/ Geral.
- Habilite a opção Trabalhar autorizador gerencial no aplicativo EstCompras para habilitar a opção Possui permissão para autorizar pedidos de compra no aplicativo Cadastro de usuários em Configurações do usuário / Autorizador gerencial / Pedido de compra. Para saber mais sobre essa rotina, acesse Autorizar Pedido de Compra.
(Opcional) Marque a opção Trabalhar com autorizador gerencial por regra com níveis para pedidos de compras para que o sistema Pedido de Compras recupera as regras cadastradas no Configurador Bimer em Geral/ Outros Cadastros/ Regras para autorizador gerencial. Assim, as faixas de valores não serão mais utilizadas do Cadastro de usuários.
Pedidos de compras gerados por outros sistemas, terão o campo de regra vazio, e será obrigatório o preenchimento manual.
- (Opcional) Marque a opção Enviar e-mail de pedidos de compra aguardando autorização para usuário com permissão de acesso para que o Bimer notifique usuários que possuem permissão para autorizar pedidos de compra através da rotina de autorização gerencial. Nesta rotina, será realizado o envio de e-mail aos usuários com permissão para autorizar pedidos de compra informando sobre a solicitação de autorização por:
- Restrição por valor: sempre que um usuário sem permissão para autorizar pedidos de compra altere o status para 'Aberto' e solicite autorização.
- Restrição por regra: sempre que o usuário alterar o status do pedido para "Aberto". Quando houver mais de um usuário vinculado aos níveis será enviado o e-mail a cada solicitação de nova autorização.
Restrição por orçamento: sempre que um usuário que não possuir permissão para autorizar pedidos alterar o status para "Aberto".
- Restrição por valor: sempre que um usuário sem permissão para autorizar pedidos de compra altere o status para 'Aberto' e solicite autorização.
- Clique em Gravar.
Cadastrar Regra
- Acesse o Configurador Bimer, em Geral/ Outros cadastros/ Regras para autorização gerencial.
- Clique em Novo.
Nas abas apresentadas, cadastre as regras:
Aba Campo Descrição Dados Autorização automática Marque esta opção para definir que o título não precisar passar por autorização.
Só é possível ter uma regra com autorização automática cadastrada e ela será utilizada como padrão para criar títulos a pagar cadastrados por outros sistemas.
Níveis Informe os valores que cada usuário pode liberar de acordo com sua função exercida.
Exemplo:Todas as despesas da empresa em até R$ 1.000.000,00 podem ser aprovadas pelo Gerente do financeiro e acima deste valor, apenas o Diretor da empresa pode autorizar.
- Clique em Adicionar .
- Informe a descrição do nível.
Defina o valor inicial e final que cada usuário pode liberar de acordo com sua função exercida.
O valor inicial do primeiro nível sempre será 0 (zero).
Marque a opção Valor final máximo para definir que o nível pode autorizar qualquer valor.
- Adicione as funções que fazem parte do nível.
- Clique em Ok.
Usuários Usuários que possuem acesso à regra Vincule os usuários que possuem acesso à regra.
Esse vínculo também pode ser feito em Cadastro de Usuário / Usuário / Configuração do usuário / Autorizador gerencial / Regras de autorizador gerencial.
- Clique em Adicionar .
- Selecione o usuário desejado.
- Clique em Ok.
⠀
- Clique em Ok.
Localizar Regra
- Acesse o Configurador Bimer, em Geral/ Outros cadastros/ Regras para autorização gerencial.
- Clique em Localizar.
Selecione o Campo a ser localizado.
Insira em Texto a pesquisar a informação relativa ao campo selecionado.
- Clique em Localizar.
- Selecione a situação.
- Clique em Ok.
Editar Regra
- Acesse o Configurador Bimer, em Geral/ Outros cadastros/ Regras para autorização gerencial.
- Selecione a regra a ser editada.
- Clique em Editar.
- Faça as alterações necessárias.
- Clique em Ok.
Excluir Regra
- Acesse o Configurador Bimer, em Geral/ Outros cadastros/ Regras para autorização gerencial.
Selecione a regra a ser excluída.
Não é possível excluir regras com a opção Autorização automática marcada.
- Clique em Excluir.
- Confirme a exclusão.
