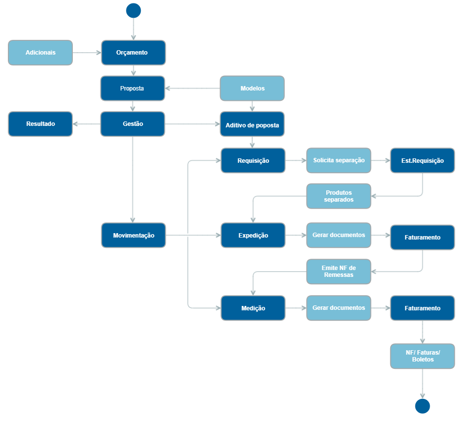
O módulo Gestão de locações e serviços tem por objetivo a centralização do controle dos contratos de locação e/ou prestação de serviços, de forma totalmente integrada ao sistema Bimer ERP. Através dele, é possível a criação de orçamentos, confecção de propostas personalizadas, controle de toda movimentação de estoque e visualização do resultado de cada contrato. Além disso, também é possível a geração das medições de contratos, fase que possibilita registrar os apontamentos de utilização dos itens ou despesas do contrato. Logo, a partir do registro das medições, o sistema gera, de forma automática, o faturamento e emissão de boletos.
- Dashboard de Locações e Serviços
- Orçamentos - Locações e Serviços
- Gestão - Locações e Serviços
- Movimentação - Locações e Serviços
- Modelos - Locações e Serviços
- Adicionais Personalizados - Locações e Serviços
- Configurações - Locações e Serviços
Fluxo Operacional
    
     
    
