Integrado aos demais módulos do Alterdata Bimer, os títulos são gerados automaticamente no Contas a Receber a medida que as vendas acontecem. Assim, sua empresa elimina a digitação manual dos valores a serem recebidos pelos clientes, ganha produtividade e evita erros que trazem prejuízos ao negócio. Além de gerar automaticamente os títulos, também é possível o cadastramento manual, caso seja necessário, e provisionar recebimentos, de maneira a ter uma visão futura do fluxo de caixa da empresa. Outros recursos são: realizar as baixas totais ou parciais, emitir relatórios de maneira prática e rápida, enviar arquivos remessa para o banco e receber o arquivo para agilizar o processo de baixa dos títulos automaticamente e, além disso, você conta também com a ferramenta Linha do Tempo que tem como objetivo rastrear todas as movimentações que originaram os títulos e também todos os processos posteriores ao seu pagamento.

A finalidade deste espaço é definir uma visão geral do modelo operacional do sistema, apresentando a proposta do módulo Contas a Receber  contendo as seguintes informações:




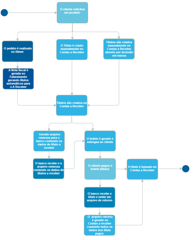
Descrição Simplificada do Modelo Operacional


Cadastro Manual 

Situação I  

  1. Um determinado cliente solicitou a compra de um dos produtos de sua empresa e pagará através de boletos (Títulos);
  2. No módulo Contas a Receber sua empresa realiza manualmente a criação do título a receber para este cliente;
  3. O boleto é gerado no sistema e entregue ao cliente;
  4. O cliente realizou o pagamento de um dos títulos;
  5. No módulo Contas a Receber sua empresa realiza a baixa no título, confirmando o pagamento do mesmo.


Situação II

  1. Um determinado cliente solicitou a compra de um dos produtos de sua empresa e pagará através de boletos (Títulos);
  2. No módulo Contas a Receber sua empresa cria vários títulos para este cliente através da rotina de inclusão em massa
  3. O boleto é gerado no sistema e entregue ao cliente;
  4. O cliente realizou o pagamento de um dos títulos;
  5. No módulo Contas a Receber sua empresa realiza a baixa no título, confirmando o pagamento do mesmo.



Cadastro Automático

Situação I

  1. Um determinado cliente solicitou a compra de um dos produtos de sua empresa e pagará através de boletos (Títulos);
  2. O pedido foi realizado no Bimer ERP;
  3. A nota foi gerada no Faturamento;
  4. Os títulos a receber são gerados automaticamente no Contas a Receber;
  5. Os boletos são gerados no sistema e entregues ao cliente;
  6. O cliente realizou o pagamento de um dos títulos;
  7. Ainda no Contas a Receber sua empresa realiza a baixa no título, confirmando o pagamento do mesmo.


Situação II

  1. Um determinado cliente solicitou a compra de um dos produtos de sua empresa e pagará através de boletos (Títulos);
  2. O pedido foi realizado no Bimer ERP;
  3. A nota foi gerada no Faturamento;
  4. Os títulos a receber são gerados automaticamente no Contas a Receber;
  5. Os boletos são gerados no sistema e entregues ao cliente;
  6. O cliente realizou o pagamento de um dos títulos;
  7. Ainda no Contas a Receber sua empresa realiza a movimentação dos arquivos de retorno enviado pelo banco, inserindo assim os dados de todos os títulos pagos uma única vez no sistema;
  8. O título é baixado automaticamente no módulo Contas a Receber.



Fluxo Operacional



Fluxograma contas a receber