Através do sistema Movimento Bancário (Disponível) é possível comparar o arquivo de extrato do banco com as movimentações registradas no sistema da Alterdata, realizando a conferência manualmente ou deixando que o sistema faça isso automaticamente, proporcionando praticidade e agilidade nesta rotina.
A finalidade deste espaço é definir uma visão geral do modelo operacional do sistema do módulo Disponível, contendo as seguintes informações:
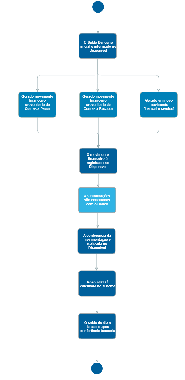
Descrição Simplificada do Modelo Operacional
Cadastro Manual
- O saldo bancário (inicial) é informado;
- Um determinado movimento é incluído manualmente no FinDisponivel;
- A informação do novo movimento é conciliado com a movimentação bancária;
- Um novo saldo é calculado no Disponível;
- O saldo do dia é lançado após conferência bancária.
Cadastro Integrado
- O saldo bancário (inicial) é informado;
- Os movimentos financeiros realizados no Contas a Pagar e Contas a Receber são apresentados no FinDisponivel;
- As informações dos novos movimentos são conciliados com a movimentação bancária, podendo realizar a rotina manualmente ou deixar que o sistema faça automaticamente;
- A conferência da movimentação bancária é realizada;
- Um novo saldo é calculado no Disponível;
- O saldo do dia é lançado após conferência bancária.
Fluxo Operacional
 
    
     
    
 
 
