Bem-vindo aos Primeiros Passos do Conteasy - Departamento Pessoal!


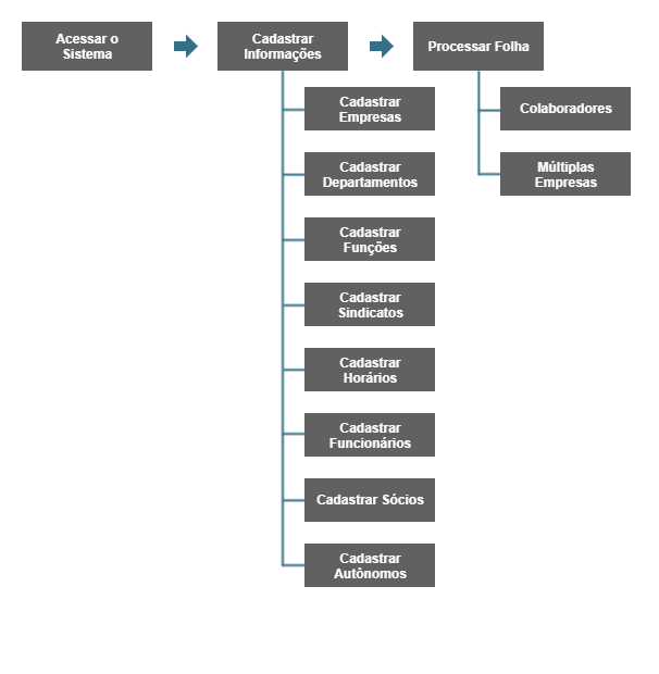
Esse guia vai auxiliá-lo a fazer os cadastros iniciais para a utilização do sistema.

Para isso, siga os passos abaixo:

DP Web - Primeiros Passos

Caso já utilize o Conteasy DP e tenha alguma dúvida ou queira mais informações sobre alguma funcionalidade, visite  a página inicial da documentação.